大阳城集团娱乐下载app|-娱乐网站

Baidu
sogou
--> 关于T2570与传统氧化锌在防污涂料中与氧化亚铜协同效应的客观科学评述 - 【肇庆新润丰】

大阳城集团娱乐下载app|-娱乐网站

关于T2570与传统氧化锌在防污涂料中与氧化亚铜协同效应的客观科学评述

2026-01-29 16:30 新润丰新媒体部
1

摘要:传统氧化锌(ZnO)作为防污涂料中氧化亚铜(Cu₂O)的辅助剂,其应用基于长期实践。然而,其离子释放动力学与Cu₂O的匹配性及材料本身性质对涂层的影响,是涂料化学领域持续关注与优化的课题。本公司开发的T2570(一种锌基尖晶石固溶体功能材料),是从材料晶体结构设计出发,旨在探索一种更具可控性的锌源,以期从原理上优化与Cu₂O的协同作用模式。本文旨在基于材料科学基础及现有行业研究,对两者与Cu₂O复配的作用机理进行客观梳理与对比分析,为防污技术的演进提供一种科学视角。

引言

船舶防污涂料体系中,氧化亚铜(Cu₂O)是核心防污剂,而氧化锌(ZnO)常作为重要的辅助剂添加,其理论基础在于多种金属离子的协同抗污效应。然而,理想的协同需要离子释放动力学的精准匹配、材料与涂层基体的良好相容性等多重条件支撑。传统氧化锌固有的物理化学性质,使其在与Cu₂O复配时存在一些可被科学解释的局限性。T2570的开发并非对传统材料的简单替代,而是尝试通过固溶体结构工程,主动调控锌离子的释放行为与材料稳定性,从而为探究更高效的协同防污体系提供新的研究样本。本评述将从科学原理出发,对此进行客观探讨。

一、传统氧化锌与氧化亚铜复配体系的科学认知

传统氧化锌(特别是纳米尺度)在防污涂料中的应用已较为成熟,其科学基础和作用模式已被广泛研究。

1. 离子释放动力学特征:大量研究表明,未经特殊改性的氧化锌在海水中具有相对较高的初始溶解速率。其离子释放曲线通常呈现先快后缓的趋势,这与氧化锌的晶体结构、比表面积及环境pH值密切相关。这种释放模式可能导致涂层/海水界面处锌离子浓度短期内波动较大。

2. 与铜离子的潜在相互作用:在海水的复杂化学环境中,同时释放的Zn²⁺Cu⁺/Cu²⁺存在多种可能的相互作用路径。根据配位化学原理,两者可竞争溶液中的有机或无机配体,也可能在一定条件下共同沉淀。这些过程在动力学上若不匹配,理论上可能影响游离态有效铜离子的稳态浓度与时空分布,从而可能影响防污效率的持久性和稳定性。

3. 对涂层基体的影响:氧化锌,尤其是其纳米形态,具有一定的光催化活性。在长期紫外光照下,可能催化产生活性氧(ROS),从而潜在地加速有机树脂基体的氧化老化,影响涂层机械完整性及对包埋防污剂的保持能力。

以上认知并非否定传统氧化锌的价值,而是指出了该体系在追求更高效率、更长寿命和更优环境相容性过程中,材料科学层面可以关注和优化的方向。

二、 T2570的设计思路与作用机制探讨

T2570是一种基于尖晶石结构(AB₂O₄)设计的锌基多元金属氧化物固溶体。其研发初衷是希望通过晶体结构的根本性调整,来系统性改善锌源在防污涂料中的行为。

结构决定的缓释特性:尖晶石结构具有较高的晶格稳定性和键能。将锌固溶于此类结构中,旨在利用其较强的晶格束缚力,使锌离子在海水电解质中的溶出过程克服更高的能量势垒,从而实现从快速溶解缓慢释放的动力学模式转变。该设计思路与表面包覆、掺杂等改性方法在调控释放速率的目标上内在逻辑一致,但路径始于体相晶格工程。

降低对涂层副作用的潜力:尖晶石结构本身通常比常规氧化锌具有更宽的光学带隙或通过固溶改性可引入电子陷阱,从而理论上能有效抑制光生电子-空穴对的产生与迁移,降低材料的光催化活性。这有助于减轻因光催化作用对树脂基体的潜在损伤,有利于维持涂层长期完整性。同时,作为功能性填料,其颗粒形态与表面性质可能有助于改善漆膜的致密性。

促进协同作用的科学假设:基于上述两点,T2570旨在提供一种更平稳、持久的锌离子供给。在理论上,这有助于与氧化亚铜的释放(其本身也受微溶蚀控制)形成更好的动力学匹配,从而更可能在海生物附着界面维持一个相对稳定且长期的Cu⁺/Zn²⁺复合离子环境。这种步调一致的释放模式,被认为是实现真正化学协同增效的关键前提之一,旨在减少因释放峰谷不重叠导致的无效消耗。

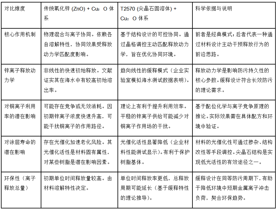
三、客观性能对比分析

以下分析基于公开的科学研究结论、材料物理化学原理以及本企业针对T2570的测试数据,进行逻辑推导和对比。

四、科学验证与行业参考

(一)基础研究支持

众多研究已证实,Cu/Zn复合离子体系对多种海洋生物幼虫和微生物具有协同抑制效应,这为两者复配提供了根本的科学合理性。

材料改性(如包覆、复合)能有效调控ZnO溶解行为的研究已很充分,这从侧面证明了调控释放动力学是提升性能的有效科学路径。T2570的尖晶石结构设计是此路径上的另一种技术实现方案。

(二)行业测试反馈

根据我们获得的第三方实验室测试及部分客户应用反馈,采用T2570的防污涂料配方在模拟实验和实船测试中,表现出与基于传统氧化锌的对照配方相当或更优的长期防污效能,且涂层外观保持性良好。我们强调,这些结果需要在更广泛的环境和配方体系中得到持续验证。

五、结论与展望

传统氧化锌作为防污涂料中的重要组分,其历史贡献和现有价值毋庸置疑。对其与氧化亚铜复配体系中存在的释放动力学匹配、长期稳定性等问题的探讨,是涂料技术向更高效、更环保方向发展的必然过程。

T2570代表了一种从材料晶体结构源头进行设计的尝试。其核心科学价值在于,通过构建尖晶石固溶体结构,旨在系统性地实现锌离子的可控缓释、降低材料副作用,从而为与氧化亚铜建立更匹配、更持久的协同防污作用环境提供一种可能的技术解决方案。现有的材料科学理论及初步测试数据支持这一设计思路的合理性。

然而,必须客观指出,任何新材料体系的成熟都需要经历严格的科学验证和长期实践考验。关于T2570在不同海洋环境、不同树脂体系中的普适性、长期环境归宿及其全生命周期评估,仍需行业同仁与学术界共同开展更多独立、公开、深入的研究。

我们相信,防污涂料技术的进步,根本在于对材料构效关系的深刻理解与精准调控。无论采用何种具体材料,未来的发展方向必将聚焦于释放精准控制涂层长效耐久环境负荷最小化三者的统一。我们将持续以开放、严谨的科学态度,致力于为此领域的发展贡献材料层面的解决方案。

声明:本文旨在从材料科学角度进行学术探讨。文中涉及传统氧化锌的论述基于公开文献,涉及T2570的论述基于其设计原理及企业现有测试数据。实际应用效果可能因具体配方、施工工艺及环境条件而异。我们鼓励基于科学原理的深入交流和独立验证。




昵称:
内容:
验证码:
提交评论
评论一下
Baidu
sogou